置顶物流APP开发-配送APP开发制作-APP公司案例
物流APP开发、配送APP开发、物流APP开发哪家做的好、货运小程序开发、货运小程序开发、物流小程序制作找物流微信小程序开发公司【敢想数字】币安app。 代叔仓...
物流APP开发、配送APP开发、物流APP开发哪家做的好、货运小程序开发、货运小程序开发、物流小程序制作找物流微信小程序开发公司【敢想数字】币安app。 代叔仓...
全球最大加密货币交易所的美国分支Binance.US将开始提供比特币零费用交易,并计划在未来取消更多加密货币的交易费币安binance。 “自从诞生以来,我们...
曝宝马将取代奥迪成为皇马新赞助商;梅西加盟首年为巴黎增收7亿欧元;库里相关内容浏览量排名联盟第一 禹唐DAILY 为币安binance你带来每日国内外体育产业要...
交易平台币安CEO表示,由于交易停滞导致积压,币安上的比特币取款暂停币安下载。 比特币跌破24000美元币安下载,经济学家:还要跌 比特币的溃败还在持续加深,6...
“币安不是在被weiquan,就是在被weiquan的路上”币安下载。 虽说作为全球前三交易所,但是各种内幕黑幕不断,让你看后感觉币圈真是太黑暗了币安下载。有人...
世界上最大的加密货币交易所币安进军韩国,在很大程度上受到了社区的期待币安下载。虽然扩张尚不清楚,但币安已与韩国釜山市签署了一份谅解备忘录,以推动区块链的采用。这...
币安首席增长官Ted Lin因个人原因离职 【币安首席增长官Ted Lin因个人原因离职】财联社7月2日电,币安首席增长官Ted Lin 2日在推特上宣布正式...
公众号ID(蟹老板的进击之路) 相信各位今天都被币安的消息给吓了一大跳币安下载,币安的平台币BNB被美国SEC调查其问题就是涉及到洗钱和内幕交易问题! ˂img...
——原标题:重磅全币!2022年中国及31省市数字人民币行业政策汇总及解读(全)数字人民币法定性不可撼动 数字人民币行...
随着国内疫情的不断好转全币,近期热门纪念币有一定幅度的上涨! 热门品种上涨 虎年纪念币也开始恢复上涨,批量价格逐步逼近20元全币。 近期二次预约传言也越来越多全...
中华民国十七年(1928年)由贵州省人民政府铸造的一元(车银),是由中华民国十七年(1928年)贵州造币厂铸造的全币。时任贵州省省长的周西成特命贵州造币厂铸造发...
盛夏酷暑,天气炎热送币。7月中旬,桐庐县南门社区楼下书记黎振远、叶秋玉用他们所积累的益币,购买了400箱矿泉水和110份藿香正气水,约花费12000个益币,这相...
水洗币大家都知道,顾名思义就是用清水或者是药水洗过的钱币比币。一讲到水洗币,大家最先想到的应该都是都是纸币,却忽略了硬币也存在水洗这么一个现象。 水洗币和原币的...
随着稳经济政策持续落地,派发数字人民币红包成为不少试点地区提振消费的新手段比乐币。记者从深圳人行获悉,深圳近期发起的“乐购深圳”活动,通过美团平台向市民发放30...
˂img src="http://www.scsyxfc.com/zb_users/upload/2022-08-30/630db139b9dd3.jpg" a...
˂img src="http://www.scsyxfc.com/zb_users/upload/2022-08-30/630db1464e351.jpg" a...
许多小伙伴运用网版印刷技术许久,但常将“网版”误写到“网板”网币网。二者尽管读法一模一样,但实际意义却截然不同。那“版”和“板”有什么不同呢? 简单来说: 1....
中新经纬7月19日电 19日,中信证券发布交易风险提示称,中通客车基本面目前没有发生重大变化,股价短期内上涨幅度较大,敬请各位投资者充分了解股票市场风险中信全币...
微信公众号:计算机与网络安全 来源:阿里云 & 毕马威 数据资产运营能够帮助企业完成数据多层次溯源,全面盘活数据资产内涵价值,为企业业务经营决策提供支持...
现在整个币圈处于低迷时期,以太坊合并宝二爷趁机割韭菜,交易所面临审查,币圈又连跌,大部分交易所都在跑路,就连币安最近都连连暴雷,更别说那些靠炒作各种忽悠用户入金...
中新网北京12月21日电(记者 上官云)“一九二九不出手,三九四九冰上走XNB能不能赚钱。”一首“数九”歌谣,是很多人熟悉的童年回忆。冬至节气一到,“数九”也就...
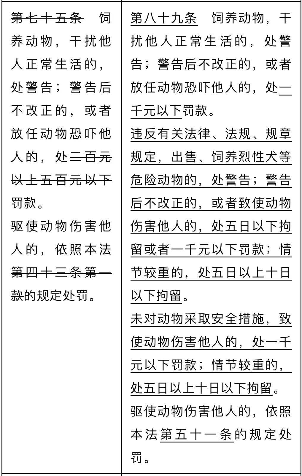
家有宠物狗的朋友请注意啦晋江虚拟币传销! 新修订的《中华人民共和国治安管理处罚法》 将于2026年1月1日正式实施 这次修订专门给养犬划晋江虚拟币传销了“红线”...
刚刚进入十一月份,好事就接二连三,前有“福建”号航母入列服役,中有空军节正式公开攻击-11型“玄龙”攻击型无人机,现在“四川”舰也开始试航了虚拟币电子数据司法鉴...
“一般企业都是先发机器人,然后宣布订单消息,产品发布前就公布订单的确实少见虚拟币b单位。” 投资人Eddie全程围观了智元G2机器人的发布会,他向第一财经记者表...
在NBA中国赛期间,姚明表示要与球员工会执行董事伊戈达拉聊聊自己的养老金问题虚拟币EDU最新消息。 2025年10月10日,中国澳门,25/26NBA季前赛,...
9月1日07时至2日07时支付宝,我省局部共有124站出现降水,降水量介于0.1~55.1毫米之间,前3位分别为: 壶关县东井岭乡东井岭村(55.1) 壶关县店...
“电商人天塌了福州理财。” 最近几天,社交媒体上常见如此标题的帖子福州理财。点进去看,大多数都是在广东做电商的人为快递费上涨而焦虑。 据南方都市报报道,8月4日...
近期,上海交通大学上海高级金融学院严志鹏教授提出的“10岁开始存养老钱最划算”这一建议引发广泛讨论理财比赛。该提议围绕养老规划中的“时间杠杆”原理展开,强调复利...
作者:郭恩一 编辑:章鱼 在日本电车上商务理财,你会发现有四种海报一直在更新,却从不会消失—— 整容广告、培训班广告、卖房子的广告,以及婚活广告商务理财。 前三...
据参考消息报道,6月18日,伊朗最高领袖哈梅内伊在社交平台X上发文,宣布伊朗与以色列冲突进入新阶段:“大战开始了小鸡理财。” 另据CCTV国际时讯消息,伊朗最高...