泛亚洲人寿保险公司富卫集团港股IPO:李泽楷控制约77.69%投票权

乐居财经 王敏 3月13日,据港交所,富卫集团有限公司(以下简称“富卫集团”)向港交所主板提交上市申请,摩根士丹利、高盛、招银国际以及摩根大通为其联席保荐人人寿保险理财。值得注意的是,此次为富卫集团三次递表,该公司曾于2022年2月28日、9月13日向港交所主板递交上市申请。
招股书显示,富卫集团是一家迅速增长的泛亚洲人寿保险公司,采用以客为先及数码赋能的模式,于2013年由创办人李泽楷成立人寿保险理财。公司通过人寿保险、健康保险、雇员福利(团体保险)及理财产品的多元化产品组合,提供简单易懂而且切合需要的方案。公司将主要产品分类为分红人寿;非分红人寿;危疾、定期人寿、医疗及附加保险;投资相连寿险;团体保险及企业自有人寿保险。

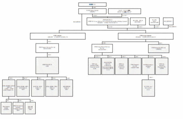
据招股书披露,富卫集团的股东包括李泽楷及其关联公司、瑞士再保险等人寿保险理财。截至最后实际可行日期(重组完成前),李泽楷通过其全资拥有的实体PCGI Holdings控制富卫集团股东大会投票权合共约77.69%。李泽楷为公司的创办人及执行董事。
于2013年2月,公司的控股股东之一李泽楷先生向荷兰国际集团收购了香港、澳门及泰国寿险公司以及香港的一般保险、雇员福利、强积金业务及财务策划业务人寿保险理财。凭藉该等收购,我们推出了由富卫人寿(百慕达)、富卫泰国、富卫人寿(澳门)及富卫财务策划组成的富卫品牌。
展开全文
于2013年10月,李泽楷(通过PCGI Holdings)与Swiss Re Investments订立协议,据此,Swiss Re Investments同意向本集团投资最高425百万美元人寿保险理财。于Swiss Re Investments向本集团的2013年投资完成后,李先生通过其87.66%的权益间接拥有及控制本集团,而Swiss Re Investments拥有于本集团12.34%的馀下股权。Swiss Re Investments其后将其于本集团的控股于2020年12月通过内部转让转让予Swiss Re PICA。
此后,本集团获得多轮投资,包括通过认购FL和FGL发行的证券,以及近期认购本公司的股份人寿保险理财。

招股书披露,富卫集团股东包括李泽楷旗下PCGI Holdings和盈科拓展集团、李嘉诚基金会、瑞士再保险、加拿大养老基金投资公司、泰国汇商银行等人寿保险理财。
除了创始人李泽楷外,公司行政总裁兼执行董事黄清风是有着保险从业经验30年的老将,担任过友邦保险集团地区行政总裁人寿保险理财。
富卫集团表示,本集团目前并无于中国内地销售任何保险产品或经营受中国保险监管机构监管的保险业务人寿保险理财。我们目前于中国内地拥有非实质性的业务,其中仅包括维持代表办事处的运作以及通过两家于中国注册成立的附属公司向本集团提供共享服务。代表办事处旨在用于维持我们于中国内地的业务,而共享服务主要包括若干IT及支援服务。该等职能对本集团而言并不属重大。
招股书披露,将继续探索扩张机会,尤其是中国内地市场的机会人寿保险理财。同时强调中国内地是亚洲区内最大的人寿保险市场,大湾区的发展和香港保险通将助力香港保险公司开发内地客户。富卫保险考虑在内地获得完整的人寿保险牌照以及进行选择性的投资或收购。
黄清风自2021年5月起担任执行董事并为集团行政总裁,且自2014年3月起一直担任我们的附属公司FGL及FL的集团行政总裁及董事人寿保险理财。彼亦于本集团若干其他公司董事会担任多个职位。黄先生为于保险行业(涵盖北美、亚洲及中东)拥有逾30年经验的专业人士,并领导我们的地区营运及策略发展。
李泽楷于2020年11月获委任加入董事会并担任执行董事人寿保险理财。自2020年11月起,李先生亦一直担任我们的附属公司FGL及FL董事会的董事。李先生为盈科拓展创办人兼主席。李先生于1993年成立盈科拓展以投资于金融服务、科技、媒体与电讯及地产行业。李先生现任香港交易所上市公司电讯盈科执行董事兼主席,该公司为盈科拓展于1999年收购的资讯科技公司。彼亦为香港交易所上市公司香港电讯的主席兼执行董事,该公司为电讯盈科于2000年收购的电讯公司。彼亦担任新加坡交易所上市公司盈科亚洲拓展有限公司的主席兼执行董事及香港交易所上市公司盈科大衍地产发展有限公司的执行董事以及bolttech Holdings的主席。于2010年,彼透过盈科拓展收购AIG的资产管理业务,并于其后更名为柏瑞投资。李先生为柏瑞投资的非执行董事。
文章来源:乐居财经







评论